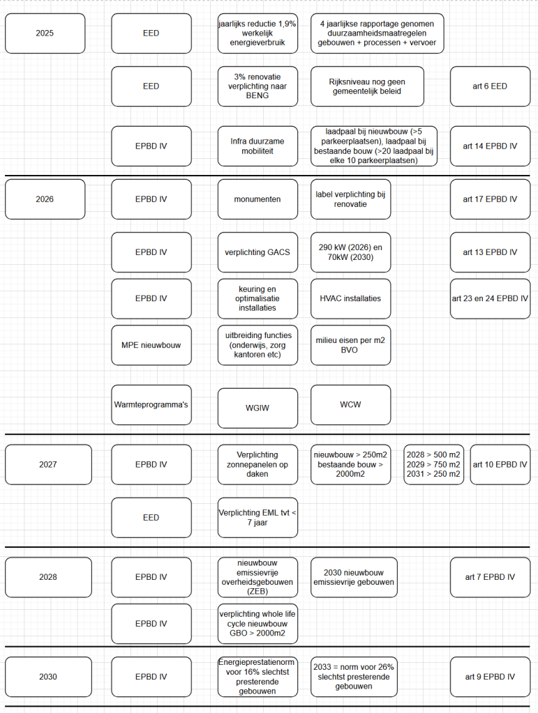
Om te voldoen aan de EPBD IV moet Nederland een National Building Renovation Plan maken. Dit plan moet zorgen voor een energiezuinige en uitstootvrije gebouwvoorraad in 2050. Nederland moet het concept daarvan op 31 december 2025 af hebben. Voor die tijd wordt het nog ter consultatie voorgelegd aan de Nederlandse samenleving.
https://www.rvo.nl/onderwerpen/wetten-en-regels-gebouwen/artikelen-epbd-IV

Europese Richtlijn energieprestatie van gebouwen EPBD IV
De Europese Commissie wil de energieprestatie van gebouwen verbeteren. Daarom heeft ze een richtlijn opgesteld om dit binnen de EU te stimuleren. Deze richtlijn is de Energy Performance of Buildings Directive (EPBD) IV.
Verplichting voor Nederland
Nederland moet voor de zomer van 2026 veel onderdelen van deze richtlijn hebben gerealiseerd. De wetgever moet daarom voor die tijd sommige wetten over de energieprestatie van gebouwen aanpassen. Op veel punten mogen EU-landen zelf keuzes maken, daarom volgt de precieze Nederlandse invulling later.
Welke onderwerpen komen aan bod?
De EPBD IV gaat over veel onderwerpen. Zo zijn er eisen voor het Nederlandse energielabel, waarin ook de opslagmogelijkheden van energie bij een gebouw moeten worden meegewogen. Denk daarbij bijvoorbeeld aan het meetellen van een batterij aan huis. Verdere invulling hiervan moet nog worden uitgewerkt. Ook moeten de utiliteitsgebouwen met de slechtste energieprestatie verbeteren.
Daarnaast moeten vanaf 1 januari 2030 alle nieuwe gebouwen emissievrij zijn. Er is ook aandacht voor mensen met energiearmoede en kwetsbare huishoudens. Het alles-overstijgende doel is dat alle gebouwen in 2050 emissievrij zijn.
Bekijk de volledige Nederlandse versie van EPBD IV-richtlijn
Minimumenergieprestaties utiliteitsgebouwen
De vernieuwde EPBD IV-richtlijn van de Europese Commissie vermindert emissies en energieverbruik van utiliteitsgebouwen in de EU door minimale energieprestatieniveaus vast te stellen.